SOLUTION PIL/CONDO, UNE CONCEPTION UNIQUE

TRUCS & SOLUTIONS
DES CONSEILS PRATIQUES

"COACHING":

Problème: Nos tâches et responsabilités augmentent, mais pas nécessairement nos disponibilités.Les finances, les assurances, le fonds de prévoyance, la maintenance de l’immeuble et des équipements, le concierge, le respect des règlements, cultiver une bonne ambiance entre copropriétaires, les assemblées et autres sont notre réalité.

Solution: Le but des services et solutions de PIL/CONDO est de vous accompagner selon vos besoins dans l’accomplissement de toutes les tâches qui vous incombent en tant qu’administrateur du syndicat et finalement vous rendre autonome tout en réduisant vos heures de bénévolat.


VALEUR DES CONDOS:

Problème: Les syndicats sont dans l’obligation de démontrer aux acheteurs potentiels l’état de la copropriété, des finances, la preuve d’une assurance suffisante, l’état du fonds de prévoyance, un carnet de maintenance à jour, les problèmes légaux existant, les investissements en cours et à long terme, etc… Pour les syndicats qui ne pourront fournir ces informations, la revente des condos sera difficile.

Solution: Les services et solutions de PIL/CONDO répondent à toutes ces demandes en plus de simplifier votre travail d’administrateur. Demandez une soumission et profitez d’une équipe et d’outils qui performent.


ASSURANCE:

Problème:Les assureurs aujourd’hui, sont moins nombreux à offrir de la protection pour les immeubles à condo en plus d’être avantagés par la loi 141. Ils sont devenus plus sélectifs et profitent de la situation pour augmenter les tarifs et croyez-moi toutes les raisons sont bonnes. Le syndicat voit ses responsabilités augmentées également.

Solution: Le syndicat doit instaurer des règles et un système de prévention efficace, sinon les primes augmenteront ou pire encore, la protection sera résiliée. On est là pour vous aider.


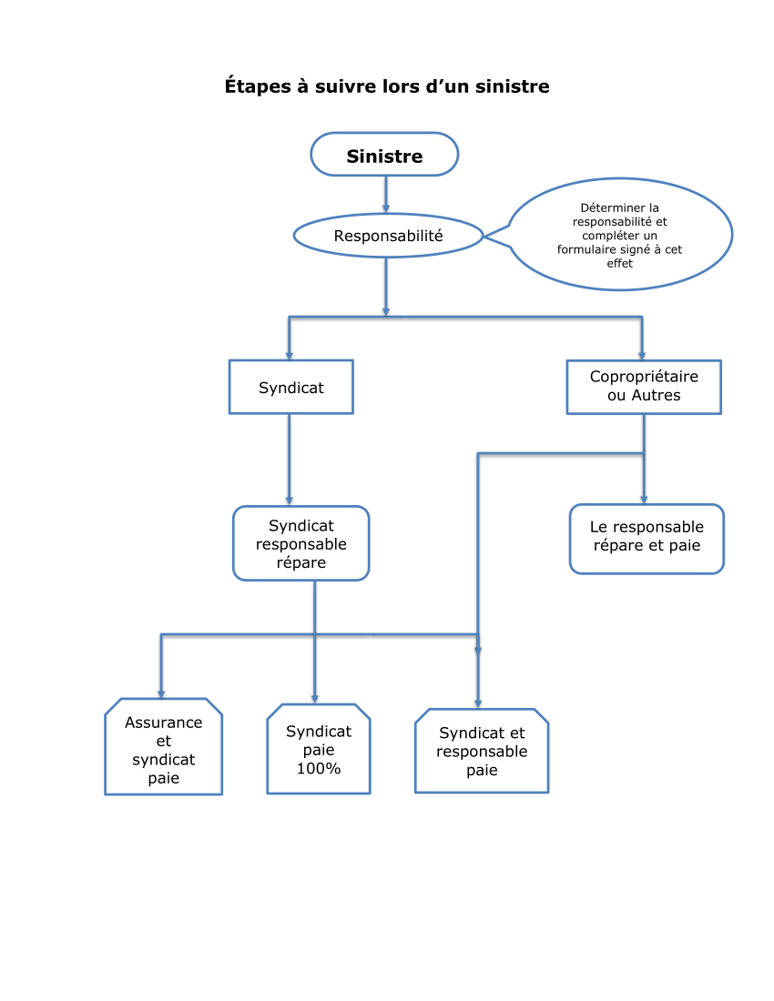
SINISTRE:

Problème: Que faire en cas de sinistre? Qui est le responsable? Comment procéder? L’assureur doit-il être avisé ou pas? Ce ne sont là que quelques questions que l’administrateur doit se poser.

Solution: D’abord établir une procédure et s’assurer que tous les copropriétaires la comprennent bien. Avoir un formulaire qui nous permet de décrire le sinistre, déterminer avec le copropriétaire à qui revient la responsabilité et s’assurer que le document est daté et signé par les 2 parties.

Rappelez-vous qu’un règlement de sinistre est une zone ou les divergences d’opinions sont probables, d’où l’importance d’avoir un formulaire de sinistre daté et signé le plus rapidement possible. Dans cette situation, n’oubliez jamais que :


¨la pire entente hors cour est souvent mieux que le meilleur règlement en cour¨.

Consultez-nous, on peut vous aider.


LA RELÈVE:

Problème: Il est difficile de trouver de nouveaux administrateurs lorsque tout semble compliqué, exigeant et laborieux, quand ça ne devrait pas l’être.

Solution: Nous pouvons accompagner les nouveaux administrateurs en tenant compte de leurs besoins avec nos solutions et services et les rendre autonomes.


COPROPRIÉTAIRE FAUTEUR DE TROUBLE:

Problème: Un copropriétaire qui ne comprend pas que nous vivons dans une petite communauté et qui ne pense qu’à lui ou seulement pour lui ne devrait jamais habiter dans un immeuble à condo. Peu importe ce que les administrateurs font pour améliorer la situation ou l’accommoder, ils se retrouvent toujours pris entre cet individu et les autres copropriétaires. Ce personnage répandra toujours des commentaires négatifs contre l’administration. Il n’apportera rien de positif et ne participera pas à aucune tâche ou responsabilité pour votre communauté (c’est un grand parleur mais un petit faiseur). Ce genre de personnage devient harassant et démoralisant pour l’administration.

Solution: Vous pouvez quitter mais vous en trouverez un autre ailleurs. Vous restez et prenez des mesures pour corriger ou améliorer cette situation. Donc il est important de rallier les autres copropriétaires à votre cause et les impliquer si possible. On peut vous aider à trouver la solution.


LE PROFESSIONNEL ET NOTRE IMMEUBLE:

Problème: L’abus de pouvoir causé par le ¨lobbying¨ des organismes professionnelles et l’approbation de nos gouvernements feront en sorte que les syndicats auront à débourser des honoraires et des dépenses exagérés s’ils ne connaissent pas bien leur immeuble et les équipements qui en font partis. Je peux vous en parler d’expérience. Je ne suis pas contre le professionnel consciencieux qui se limite à ses connaissances mais je suis contre celui qui profite de la situation en exagérant ses frais ou ses recommandations qui lui rapportent des cotes de ses amis contracteurs ou autres, toujours au dépend du syndicat. Aujourd’hui malheureusement, plusieurs professionnels reçoivent une ristourne sur les contrats qu’ils recommandent.

Solution: Avec un système de prévention adéquat, vous connaîtrez bien votre immeuble et les équipements qui en font partis sans être un expert. Vous serez en mesure de limiter les frais d’un professionnel sur des points spécifiques et sans exagération. Nous vous recommandons de demander vous-mêmes vos soumissions, pour l’amélioration ou la réparation de l’immeuble et autres, même si ce n’est que pour les comparer avec celles proposées par un professionnel. Utilisez-nous, on peut vous aider.


SOUMISSION:

Problème: On ne le dit jamais assez, prenez l’habitude de demander plus d’une soumission et discutez-en avec vos copropriétaires. Parfois un copropriétaire du groupe a un contact qui peut profiter à tous.

Solution: Nous examinons vos soumissions et vous émettons un avis. Nous ne nous impliquons pas dans le choix du fournisseur car notre avis est basé sur la qualité des produits suggérés et les coûts relatifs à la soumission. Nous pouvons communiquer avec le fournisseur, si vous le désiré. On est là pour vous aider.


CALCUL DU FONDS DE PRÉVOYANCE:

Problème: Lorsqu’un professionnel fait l’examen de votre immeuble (normalement avec un contracteur), il vous fera ses recommandations basées sur l’information qu’il obtiendra des fournisseurs et ses connaissances qui ne concordent pas nécessairement avec la réalité de votre immeuble. Tous les rapports que j’ai examiné à date sont toujours à des coûts qui donnent le vertige aux administrateurs. S’il fallait que les syndicats administrent selon ces études, plus de 75% des syndicats ou immeubles à condo seraient en faillite. Leur calcul du fonds de prévoyance ne tient pas compte de la maintenance qui est faite dans votre immeuble. Ils se réfèrent aux informations obtenues du fournisseur qui veut vous vendre ses services ou produits.

Solution: Solution PIL/CONDO vous offre un calcul du fonds de prévoyance simple et précis qui s’ajuste à la durée de vie réelle de vos accessoires ou items (ex. : notre calcul s’ajuste automatiquement pour les items qui ont une durée de vie plus longue que prévue et beaucoup plus). Il vous permet d’anticiper vos investissements à court et à long terme pour chaque année à venir, en plus d’afficher la liquidité requise. Simplement une confirmation écrite d’un professionnel que votre système de prévention et votre méthode de calcul du fonds de prévoyance sont adéquats, vous coûtera moins cher et sera plus efficace que des analyses complètes et non précises aux 5 ans faites par ces derniers. Un outil indispensable et précis.


CARNET DE MAINTENANCE:

Problème: Un carnet de maintenance (santé) doit vous permettre de retracer rapidement les maintenances exécutées et les coûts pour chaque appareil ou item, de trouver qui l’a effectuée, les raisons de cette maintenance avec commentaire, la catégorie de maintenance et finalement retrouver sans problème la facture correspondante.

Solution: Notre carnet de maintenance informatisé fait tout cela. De l’information à la portée de vos doigts c’est important.


SOLUTION PIL/CONDO:
LES AVANTAGES